![]()
【2019 万博記念公園 太陽の塔】太陽之塔 參觀預約流程

因為看了20世紀少年,非常非常想要親眼看到太陽之塔😎
後來發現太陽之塔在2018年整理好後對外開放,二話不說直接上網預約參觀!!
想要參觀 太陽の塔 務必提前預約!!(非常重要)
參觀價格 大人為700,中小學生為80,參觀時間大約為30分鐘左右
>>太陽之塔預約官網
進入官網之後右上角可以選擇語言
點選首頁的『預約方法在此』或『門票預約在此』都可以

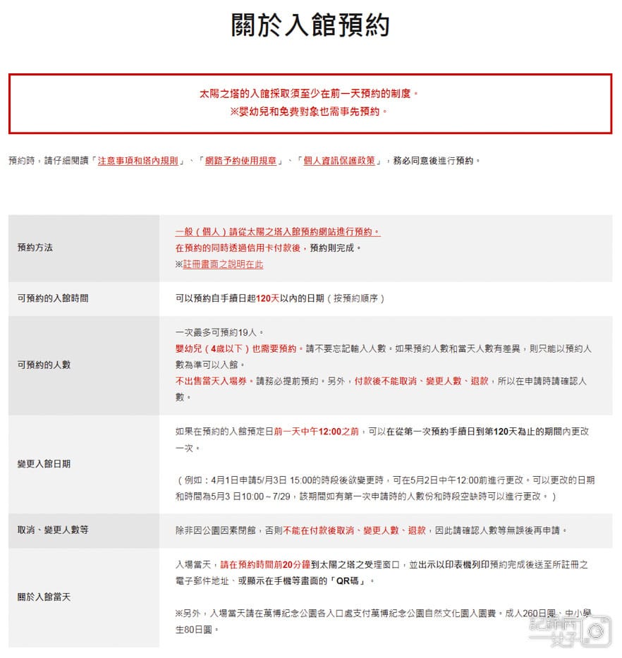
如點選『預約方法在此』,會先顯示館內的注意事項
一些比較重要的事項
‧當日不販售入場券
‧可預約120日以內的日期,最少於前一日預約
‧一次最多可預約19人,4歲以下也需要預約
‧預約後須立刻使用信用卡付款
‧付款後不得取消、變更人數、退款
‧可於預定日前一天中午12點前更改日期1次
‧入場當日請於20分鐘前到太陽之塔櫃檯報到

點選『門票預約在此』就正式進入訂票流程
首先要先註冊會員帳號,如果原本就有登入過就直接書會帳號密碼
沒有會員帳號的話就點選『New User’s Registration』註冊一個新的帳號


登入成功後,就可以開始選擇自己要去的日期
只要日期上面有️ 就可以點選

日期確定後,需要選擇入館時間

頁面下方需要確定人數

送出之後,會再次顯示你預約的日期、時間和人數
如果都確認沒問題就可以進入付款畫面

預約參觀是要先行付款,所以需要線上刷卡

輸入卡號並確定無誤的話就可以支付款項

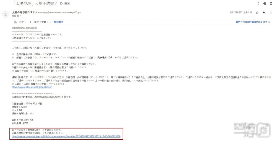
支付成功後會顯示購買完成的畫面
並且會寄QRcode到你的mail

mail會收到一封太陽の塔寄來的信,點選下方的網址
以下のURLから発券用QRコードが表示されます
就可以收到QRcode

QRcode 用手機或列印出!來都可以喔!

接著於預定日到万博記念公園
万博記念公園需要門票,跟太陽の塔是分開收費的喔!
万博記念公園門票大人為260,但使用周遊券的話就免費

太陽の塔入場處在太陽之塔的後面
沿著指標走就可以到太陽之塔的櫃台


記得要在入場時間前20分鐘到櫃檯報到喔!!
要記得帶著預約的QRcode,就可以換到入場的票券

另外要注意館內禁止飲食,並且只能單向通行不能往回走
只有1樓可以拍照,不能使用腳架和閃光燈
個人是覺得太陽の塔裡面還滿有趣的
如果想了解太陽の塔內部樣貌,可以預約進來參觀喔!
>> 【2019-万博記念公園】万博記念公園 太陽の塔參觀遊記
📅踩點日期2019.12.13(五)
📍地點万博記念公園-565-0826 大阪府吹田市千里万博公園11
🎫門票260 / 周遊卡免費
🚊交通万博記念公園站
📃資料 萬博公園
📍景點太陽の塔
🎫門票700 (須上網提前預約)
📃資料 太陽之塔





